注册 登录

周工作周报内容

发布时间:

2025-12-03

服务细目:

项目简介:

周工作周报内容

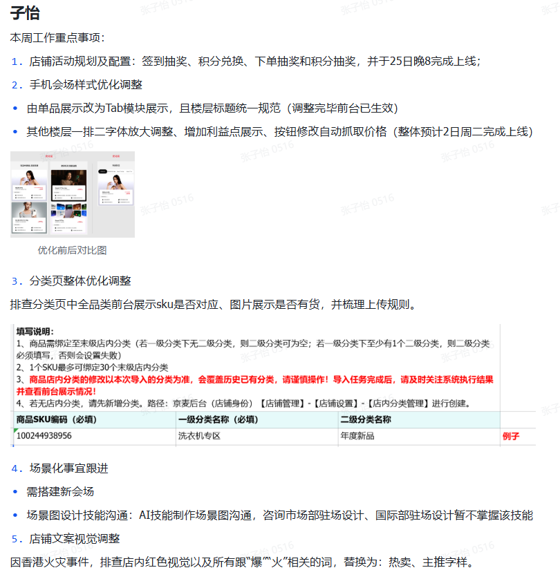
周工作周报内容图0
(0)
本作品由Zealous_Zi怡上传并声明原创,禁止转载或商业使用。侵权请[联系客服]

相关作品推荐

Zealous_Zi怡
Zealous_Zi怡
个人身份认证 31岁年龄

北京市·顺义区

预约TA
免费接通
关闭

为什么上万企业选择特创易

  • 多方案坚持多团队作业 / 多创意方案PK

  • 快出品专业流程 / 系统协作 / 定稿快

  • 好服务方案品控 / 不满意退款 / 非原创退款

  • 省成本定稿快50% / 费用省50%

售前咨询热线

400 030 8292

立即预定获取高品质设计服务

*
*
*

工作日顾问会在1小时内与您联系,节假日顺延,请保持手机畅通

你也可以 在线咨询 或拨打热线:400 030 8292

为什么上万企业选择特创易

  • 多方案坚持多团队作业 / 多创意方案PK

  • 快出品专业流程 / 系统协作 / 定稿快

  • 好服务方案品控 / 不满意退款 / 非原创退款

  • 省成本定稿快50% / 费用省50%

预约设计 费用评估

*
*
*

*特创易将严格保护您的隐私,请放心填写